2 高精度滤油机—是一种预过滤并为系统注油及净化系统油液的设备
9 滤筒除尘器—安装方式分分为斜插式,侧装式,吊装式,上装式
10 自洁式空气过滤器—有效过滤掉生产过程排放的含有细小的污染物质
11 袋式除尘器—应用于冶金,铸造,矿山采掘,化工,水泥建材等
1 自洁式空气过滤器—适用于空压站,制氧站,空调送风系统,燃气轮机等
2 大流量滤芯—大直径设计,增加纳污量,延长使用寿命,降低生产成本
4 烛式过滤器—高效节能,密闭高精,维护简便,安全可靠等特点
6 天然气滤芯—应用于天然气 ,人工煤气及其他非腐蚀性气体等
10 LYC系列高精度滤油机—过滤新油,液压润滑系统工作时的旁路过滤等
13 滤筒除尘器—安装方式分分为斜插式,侧装式,吊装式,上装式
3 金属粉末滤芯—采用具有较高机械强度及整体钢性的新型过滤材料
4 制冷过滤器滤芯—用以滤除较大的杂质,保护油泵,延长滤芯使用寿命
5 吸油过滤器—安装方便,油通能力大,阻力小,更换滤芯方便等优点
7 压力管路过滤器—应用于重型机械,矿山机械,冶金机械等液压系统
8 大流量滤芯—大直径设计,增加纳污量,延长使用寿命,降低生产成本
10 PP微孔折叠滤芯—应用于电力,反渗透前级,石化,精细化工等领域
11 凝结水滤元—一般应用于电厂凝结水处理系统,过滤器内部安装滤元
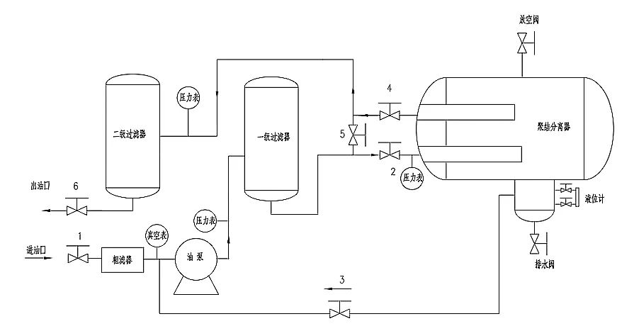
聚结脱水滤油机共有五级过滤系统,集精密过滤及高效脱水两种功能为一体,脱水效率高、能力强,尤其适应于对油液中大量的水进行分离。
聚结脱水滤油机通过颗粒过滤系统的过滤,可将介质的清洁度稳定地控制在系统要求的状态,以保证油液的清洁度。

当油液流经聚结分离器时,在其内部经历过滤、聚结、沉降、分离四个过程阶段,实现滤除颗粒污染物、脱出水分的功能。

油液首先从内向外流经聚结滤芯,聚结滤芯亲水性好,是由特殊玻璃纤维及其他合成材料组成的,专门针对油液脱水配制而成,具有过滤颗粒污染物、聚结水分的双重功能。
外面的破乳聚结层将油液中的微小水滴聚结成水珠,尺寸较大的水珠依靠自身的重力沉降到积水槽,尺寸较小的水珠来不及沉降就会被油液挟带着流向分离滤芯。

分离滤芯是由特殊处理的不锈钢网制成,具有良好的疏水性,当油液从外向内流经分离滤芯时,小水珠被有效地拦截在滤芯外面,只让油液通过,不让水分通过,从而进一步分离水分。
聚结脱水滤油机可通过更换不同材料的滤芯来适应不同的介质:
■ 汽油、煤油、柴油、等各种燃油
■ 机油和其他低粘度液压油、润滑油
■ 中等粘度液压油、润滑油
■ 过滤介质粘度较大的,可增加加热器。
现场应用案例

关注官方微信平台
关注官方微博平台
关注官方百家号
关注官方抖音平台
关注官方快手平台
关注官方视频号平台



